For 100s of years we limited ourselfs and thoroughly enjoyed 2D movies then eventually we got 3D movies which look super real and cool for marvelous experience, that’s why most film production companies stepping in 3D films business even though world first 3D movie power of love is created in 1922 yet only after James cameron Avatar in 2009 3D technology got immense popularity.
However, 3D animes and cartoons are more popular then 3D movies as we seen number of 3D animes and cartoons since 1980s and 1990s who can forget first 3D full length animated film Toy Story ( 1995 ) by Pixar Inc founded by Steve Jobs which is still in continuation due to it’s super popularity and whopping financial success.
Toy Story and Avatar shown the full potential of 3D technology to world and become inspiration to many companies and individuals so eventually we got see alot of amazing 3D content but not many people know inorder to make 3D movies and cartoons or animes you should have 3D development software that costs alot of money like Cinema 4D, Maya Etc.
3D films require powerful hardware and software for processing and development so most 3D animation companies use very advanced and super fast PC with their own propieratary software that is not available to general public usage thus most people pay for 3D development software which will work absolutely fantastic.
Most 3D development softwares available for desktops has paid subscription thus you can only use them when you pay and get license so newbies and people who are new to 3D development usually don’t like to spend money on paid softwares as they are still in learning phase eventually newbies will start using free and open source 3D development softwares.
Few decades back, people used to have only paid and proprietary 3D development softwares to make 3D movies and animations that are normally not accessible to public and really expensive so in this scenario to provide 3D developement software to everyone Ton Roosendaal a dutch software developer and film producer created free and open source Blender foundation in year Jan 2, 1994.
Blender is very basic and not even comparable to paid 3D developers softwares in the beginnings but over the years thanks to being open source on GitHub 3D animators and developers around the world contributed alot to progress Blender to such stage that now we can say Blender has everything to do all works and compete with paid 3D development softwares.
Even though, Blender is comparable to paid 3D development softwares yet as big and high production value companies like Disney and Pixar spend billions of dollors in development of thier own 3D softwares so they may have better and exclusive features to increase efficiency of 3D development in company campus but this doesn’t mean Blender is no match for paid 3D development softwares.
Anyhow, After the launch of Steve Jobs revolutionary Apple’s iPhone 1 multi-touch advanced and modern smartphone in 2007 that shocked whole world since then companies started manufacturing powerful smartphones that are capable to most works of PC and eventually people shifted and started using smartphones over desktops.
In 21st century, people no more showing Interest in buying desktops like pc or laptop as they can do almost anything from smartphone itself but there are alot of things that a smartphone is not capable of like running big heavy resources cpu and ram required sofwares so at present smartphones hardware is not powerful enough to render 3D movies and animes etc that’s why 3D development softwares officially not available for smartphones.
But, the demand to install 3D development softwares like Blender on smartphones is super high even though mobile operating systems are not compatible to run PC software on smartphones due to different hardware and software with full system limitations still we searched for a method to install PC softwares on Google’s Android mobile operating system and fortunately we found ExaGear Emulator.
Majority of people don’t know that most Emulators that are available on internet are unofficial thus installing videos games or operating systems on such Emulators is illegal as you are running pirated version of video games or operating systems but people still like to use Emulators as they are feel super cool and interesting.
We have number of emulators like PPSSPP and Lemuroid etc to play video games and operating systems on desktop and smartphone but few years back people thought it’s not possible to emulate desktop operating systems and install PC softwares on smartphones then suddenly Limbo and ExaGear Emulator appeared on internet that can run desktop operating systems and install desktop softwares on Android smartphones for free.
Emulators are unofficial and created by third party developers who don’t get any support from companies as emulators can install and run thier gaming consoles or operating systems which will decrease sells of thier existing products so most developers has to go through alot of things to make software and hardware compatibile Emulator and that takes alot of hardwork and time even if Emulator is open source still they stay at early access phase for years until they become stable for ex : Citra 3ds Emulator.
ExaGear by Eltechs developed a open source Emulator to run PC softwares on Android powered smartphones by using that you can install 3D development softwares like blender but don’t expect ExaGear Emulator to run big softwares and games because very likely you may not even able to install and open them due to compatibility issues.
There are several emulators alternative to install PC softwares on smartphones still right now ExaGear Emulator is considered as popular and best choice but ExaGear is discontinued in 2019 and that will not stop you from installing PC softwares because you can old versions to install PC software on Android using ExaGear Emulator, so do you like it? are you ready to explore more? If yes let’s get started.
• ExaGear official support •
– GitHub
Website : eltechs.com
Email : support@eltechs.com
• How to download ExaGear Emulator and Graphics Card •
It is very easy to download ExaGear Emulator and Graphics card from these platforms for free.
– Mediafire [ ExaGear Emulator ]
– Mediafire [ ExaGear Graphics Card ]
• How to download Blender •
It is very easy to download Blender from these platforms for free.
• How to install Blender on Android using ExaGear Emulator with key features and UI / UX overview •
– Open your folder directory where you downloaded Blender, ExaGear Emulator, ExaGear Graphics Card then only extract Blender and ExaGear Emulator in same folder using any file manager I suggest Mixplorer or Zarchiver.
– Tap to open ExaGear Emulator .zip format file extracted folder.
– Here, you will find .apk file of ExaGear Emulator just simply tap and Install it.
– Now extract and open ExaGear 3.0.2 ( FixeMouse-GFOXSH ).zip in same folder.
– You will get this files, copy or move main.30.com.eltechs.ed.obb files to internal storage / Android / obb / com.eltechs.ed.
– Incase, if you don’t find com.eltechs.ed folder in obb folder directory then create it but once you install ExaGear Emulator app automatically com.eltechs.sd folder will be created by app itself.
– Go back, and copy or move Blender extracted folder and ExaGear Graphics Card v4.5.exe to download folder.
– Open ExaGear Emulator, then tap on ≡
– Tap on Manage Containers
– Tap on +
– Tap on Properties
– Select and uncheck options as shown above then go back to continue further.
– Tap on Run Explorer
– Tap on D: directory to access download folder then tap on ExaGear Graphics Card v4.5.exe Windows software.
– Install ExaGear Graphics Card v4.5.exe.
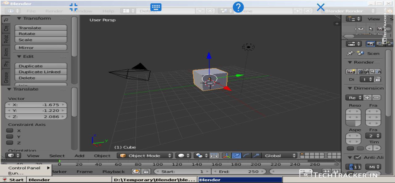
– Now, open Blender extracted folder in download folder then tap on blender.exe.
– Bingo, you successfully installed Blender on Android using ExaGear Emulator.
Atlast, this are just highlighted features of ExaGear Emulator there may be many hidden features in-build that provides you external benefits to give the ultimate usage experience, anyway if you want one of the best Emulator to Install Blender on then ExaGear Emulator is on go choice.
Overall, ExaGear Emulator comes with light mode by default, it has clean and simple interface that ensures user friendly experience, but in any project there is always space for improvement so let’s wait and see will ExaGear Emulator get any major UI changes in future to make it even more better as of now it’s ExaGear Emulator is fabulous.
Moreover, it is definitely worth to mention ExaGear Emulator js one of the very few methods available out there on internet to install Blender 3D development software on Android, yes indeed if you’re searching for such Windows Emulator then ExaGear has potential to become your new favorite.
Finally, this is how you can install and run Blender on Android using ExaGear Emulator, are you an existing user of ExaGear Emulator? If yes do say your experience and mention which feature of ExaGear Emulator you like the most in our comment section below, see ya 🙂




















